AG真人国际(中国)官方网站-免费手机游戏专业平台

史上首次千万个品牌的线上大PK国货为何取得完胜?-AG真人手机游戏平台

AG真人国际(中国)官方网站-免费手机游戏下载平台

AG真人国际(中国)官方网站-免费手机游戏专业平台

当前位置: 主页 > 最新动态 > 游戏资讯

史上首次千万个品牌的线上大PK国货为何取得完胜?

来源:网络 更新时间:2026-02-20 20:26:01 点击:

  “全球品牌中国线个是中国品牌;曾经被贴‘低价标签’的国货,客单价差距大幅缩小,电脑、智能设备等数码类国货实现反超。”

  2月10日晚上,央视财经“中国经济活力数据之夜”的舞台上,透露了这些亮眼的数据。

史上首次千万个品牌的线上大PK国货为何取得完胜?(图1)

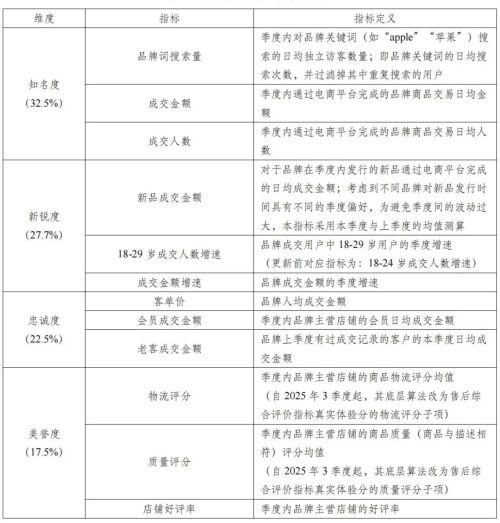
  这组数据的背后,是北京大学国家发展研究院以淘宝天猫上的消费行为大数据为基础,用科学模型制定出的 “统一评分体系”——基于淘宝天猫10亿用户的真实行为数据,从知名度、新锐度、忠诚度、美誉度4大维度拆解出12个核心指标,用算法加权为每个品牌打出精准评分。

  没有情怀滤镜,没有营销水分,这张“试卷”第一次把国货的真实实力摊在了阳光下:原来我们以为的“个案出圈”,早就是“集体突围”。

史上首次千万个品牌的线上大PK国货为何取得完胜?(图2)

  以往我们说国货好,要么靠感性的“情怀”,要么拿单一品类的数据说事儿,但全球品牌中国线强榜单实现了全球品牌在同一标准下的“公平竞技”。

史上首次千万个品牌的线上大PK国货为何取得完胜?(图3)

  这份榜单不仅填补了消费品质化研究的空白,更给中国品牌、投资者甚至政策制定者提供了一份“可触摸”的参考。

  我特意去扒了榜单背后北大的测算逻辑,12个指标全是 “硬通货”:比如,搜索量,没人搜的品牌可能卖得多,但认可度就很存疑;还有新品销售增速,一年不上新的品牌,其创新活力分数就要打折扣;复购率也很重要,靠营销爆火但复购率低的,直接打回“一次性网红”队列;刷出来的好评在大数据面前无所遁形。

史上首次千万个品牌的线上大PK国货为何取得完胜?(图4)

  根据报告介绍,这12个指标其实是通过数据模型挑选出来的,课题组按照国家统计局的消费品行业划分,在淘宝平台专门抽取了2000个优质品牌,让数据模型识别优质品牌的特征,最终确定了这12个指标和权重,并对全网超1000万品牌的全量打分,无论国际品牌,还是国货,完全都用统一标准。

  基于全网品牌评分,研究人员还计算出了每个季度中国线上消费者购买品牌商品的平均分,形成了中国线上消费品牌指数,也就是CBI,而每个季度评分最高的500个品牌,也就自然形成了全球品牌中国线榜单。

  在央视的节目中,为了便于理解,淘宝天猫相关负责人把榜单中品牌的分数换算成了以100分基准,分享了部分亮点,我们能清晰看到三个不可逆的趋势:

  第一,国货的“品质溢价”时代已经到来,曾经“国货=低价”的标签被彻底撕碎。国货平均得分81分,和国际品牌的平均分的差距明显;而在电脑、智能设备等品类,国货客单价得分达到88分,实现了对国际品牌的反超。这一点,作为消费者的我们也有很直观的感知:大疆的无人机、华为的 Mate 系列、小米的高端机型,早已不是靠价格战抢市场,而是凭品质和创新让消费者愿意为中国产品、中国技术买单。

  第二,国货的创新能力已经领跑全球。CBI指数中的“新锐度”维度(衡量品牌新品迭代、技术创新的能力),国货得分83分,超过国际品牌的81分。泡泡玛特的“新品成交额”分数比国际潮玩品牌高出17%,这背后,是国货从“模仿跟随”到“引领潮流”的转变。

  第三,年轻群体成为国货崛起的核心驱动力。在18-29岁的消费群体中,国货品牌的消费增速得分83分,比国际品牌高3分。海澜之家通过时尚化转型,在年轻群体中的增速是行业平均的1.5倍;安踏的“KT 系列”篮球鞋,更是成为 Z 世代的球鞋新宠。这说明,国货不仅赢在品质,更赢在读懂了年轻人的审美和需求。

史上首次千万个品牌的线上大PK国货为何取得完胜?(图5)

  央视的这档节目,用一种新颖的视角,立体展示了国货品牌的整体成长趋势,国货品牌的评判坐标更清晰了,中国消费市场的活力所在,有了更丰富维度的展示。在农历新年即将开启之际,节目释放出的“提气”信号,想必也令人为之一振。

  其实,如果仔细研读北大团队基于品牌分数而制定出的“中国线上消费品牌指数”(CBI指数),我们还会发现,3C数码、家用电器、美妆、运动户外是CBI指数得分最高的赛道,这些领域恰恰是中国制造业升级最集中的地方;从区域来看,合肥、郑州等新一线城市,以及哈尔滨、乌鲁木齐等区域中心城市,纷纷跻身CBI十强,说明消费品质升级已经从一线城市向全国渗透。

史上首次千万个品牌的线上大PK国货为何取得完胜?(图6)

  在CBI榜单里出现几类国民品牌,它们可能不是最赚钱的,但却是最能代表国货的真实底色:

史上首次千万个品牌的线上大PK国货为何取得完胜?(图7)

  在最新一期的CBI500榜单中,大疆一举冲进前十,成为上升最快的品牌之一,它的故事,是“技术领跑+场景创新”的教科书。

  大疆的过人之处,在于它在无人机领域掌握了核心技术的话语权。全球无人机市场上,大疆占比超过70%,从消费级无人机到工业级无人机,从飞行控制算法到相机云台,大疆拥有上千项专利,很多技术是独一份的——比如大疆的“跟拍模式”,能自动跟踪拍摄对象,无论是跑步、骑行还是潜水,都能拍出稳定的画面;大疆的“可变光圈”技术,让无人机在不同光线条件下都能拍出高清照片。

  除了消费级无人机,大疆还推出了农业无人机(用于农田植保)、行业应用无人机(用于巡检、救援)、运动相机(用于户外拍摄)等多款产品,把无人机从“小众玩具”变成了“大众工具”。

  大疆的底气,还来自中国完整的工业体系。从原材料到零部件到成品,大疆能在国内找到全链条的供应商,不仅降低了成本,还能快速响应市场需求——一款新品从研发到上市,大疆只需要6个月,而国际同行可能需要12个月甚至更长时间。”

史上首次千万个品牌的线上大PK国货为何取得完胜?(图8)

  2024年Mate60发售时,深圳华为店凌晨两点还在排队,有用户说“我买的不是手机,是中国人自己的芯片”。但华为的底气从来不只是情怀,而是硬实力:被卡脖子后,它把研发重心转向鸿蒙系统与芯片突围,仅 2024 年研发投入达1797亿元,占全年销售收入的20.8%;2025年上半年,其研发费用达到969.5亿元,占营收比例升至22.7%。现在鸿蒙用户已突破8亿,这种“把用户需求转化为技术迭代”的能力,才是它坐稳CBI前五的根本。

  以往很多人对小米的印象还停留在“低价”,但CBI数据显示,小米的综合评分在2025年的几个季度中都稳居前五名。从小米10系列开始,小米在研发上的投入逐年增加,根据可以查阅到的最新信息,小米截止去年底的研发费用达235亿元。小米还在手机芯片、AI算法、影像系统等领域取得了多项突破——比如小米与“徕卡影像”合作,让其高端机型的拍照能力跻身全球第一梯队;小米的AIoT生态已经连接了超过6亿台设备,覆盖智能家居、智能穿戴、智能出行等多个场景,形成了别人无法复制的“生态壁垒”。

史上首次千万个品牌的线上大PK国货为何取得完胜?(图9)

  现在小米之家开在苹果店对面,折叠屏手机卖到12999元依然有市场,这种“从用户中来,到用户中去”的模式,让它既守住了性价比基本盘,又在高端市场站稳脚跟。

史上首次千万个品牌的线上大PK国货为何取得完胜?(图10)

  很多人可能不知道,联想已经连续多年占据全球PC市场的第一份额,全球每卖出4台PC,就有1台来自联想。联想的过人之处,在于它的“全球化供应链”和“本地化运营”。

史上首次千万个品牌的线上大PK国货为何取得完胜?(图11)

  联想在全球有30多个制造基地,能根据不同地区的需求,生产适合当地市场的产品 —— 比如在欧美市场,联想推出高端的“ThinkPad”系列;在新兴市场,联想推出性价比高的“Ideapad”系列。

  联想的“合肥智能制造基地”是全球最先进的PC制造基地之一,能实现“按需定制”。

  CBI 数据显示,联想的“美誉度”得分,在整个3C数码行业中是位居前列的,这证明,全球领先的生产制造能力,已经实打实地转化成了消费者的口碑,技术制造含金量的上升,已经扎实转化成了国货品牌的市场影响力。

史上首次千万个品牌的线上大PK国货为何取得完胜?(图12)

  在已公布的CBI500强榜单中,老铺黄金每一季度的表现都相当亮眼,尤其老客成交金额的分数,在珠宝行业一直是领先的。

  如此高的品牌忠诚度背后,是国货品牌充分发掘了黄金背后的传统文化价值,通过融合了中国传统审美的设计,让黄金从投资品变成时尚首饰、文玩、收藏品,找到了中国黄金品牌特有的“语法”。品牌的消费者,早已不再纠结于产品的“成本”,而是在为其文化价值买单。

  充分融合传统文化精髓与现代品牌运营逻辑的结果,是其品牌影响力的“升维”: 老铺黄金2024年的毛利率高达41.2%,对传统奢侈品牌都造成了冲击。摩根士丹利曾经发布报告,称老铺黄金对卡地亚等奢侈品牌构成了竞争威胁,且威胁仍在持续扩大。

史上首次千万个品牌的线上大PK国货为何取得完胜?(图13)

  可能有人会问“为什么当下很多中国新品牌崛起这么快?”老局可以直接从过往的文章里给你掏两段:

  “中国拥有全球最完整的全门类工业体系。从原材料开采到零部件加工,从成品制造到物流配送,中国能生产从螺丝钉到航空母舰的任何产品。这种‘全链条’的优势,让中国品牌能快速响应市场需求,降低生产成本 —— 比如华为的手机,90%以上的零部件能在国内找到供应商;大疆的无人机,从相机云台到飞行控制板,都能在深圳的供应链体系中搞定。

史上首次千万个品牌的线上大PK国货为何取得完胜?(图14)

  其次中国拥有全球最夯实的基建网络。中国的高铁里程占全球的70%,高速公路里程全球第一,物流网络覆盖全国所有行政村。这种‘四通八达’的基建,让中国品牌能快速把产品送到消费者手中——比如在淘宝上下单,很多城市能实现‘次日达’甚至‘当日达’。CBI报告中提到,三沙市的CBI指数逐年上升,正是因为物流网络的改善,让当地消费者能买到更多高品质的国货。

  第三,中国拥有全球最庞大的单一市场。10亿消费者的需求,给中国品牌提供了‘试错’和‘规模化’的机会——一个新品在国内市场测试成功,就能快速推向全球。比如小米的AIoT生态,先在国内市场验证了可行性,然后再推向东南亚、欧洲市场;泡泡玛特的‘盲盒’模式,先在国内火起来,然后再进军全球。

史上首次千万个品牌的线上大PK国货为何取得完胜?(图15)

  第四,中国的数字经济优势。中国的数字经济规模占GDP的比重超过40%,是全球最大的数字经济体。淘宝天猫等平台不仅能帮助品牌销售产品,更能通过数字化的洞察,指引品牌研发和生产——比如通过分析用户的搜索关键词,品牌能知道消费者想要什么;通过分析用户的评价,品牌能知道产品的不足之处。这种‘数据赋能’的能力,是中国品牌超越国际同行的关键。”

史上首次千万个品牌的线上大PK国货为何取得完胜?(图16)

  中国社会科学院世界经济与政冶研究所副所长张斌,在开头提到的“中国经济活力数据之夜”节目中点评国货发展时精炼总结道:单一的优势因素,其他国家可能也有,但把充分的市场竞争、国内国际两个市场的资源和技术给企业能力带来的提升、大市场得天独厚的试错机会和规模经济效应、完备的基础设施、大规模高素质且勤奋的劳动力这五个因素集齐的,中国是独一份。

  去年,淘宝天猫推出了“扶持优质原创品牌”的战略,支持有原创能力、有志于做长期深耕的品牌发展,也给包括国货品牌在内的全球优质品牌的成长添了一把力,相信在更良性的竞争环境中,国货品牌能够获得更广阔的发展空间。

  过去一年,这一战略初见成效:超15万个优质新商家来天猫创牌,规模历史新高,开店首年成交就破亿的品牌数增长40%。表现亮眼的新品牌中,中国货品牌占据了多数。

史上首次千万个品牌的线上大PK国货为何取得完胜?(图17)

  当我们看完这些国货巨头的故事,不禁会问:为什么中国品牌一定要用心做品牌?答案很简单:为了逃离残酷的内卷,为了获得持续发展的动力。

  过去十年,中国制造业经历了最残酷的“价格战”——同一款产品,你卖100元,我卖90 元,他卖80元,最后大家都没利润,只能靠压缩成本、偷工减料来生存。这种“内卷”不仅损害了中国品牌的形象,更阻碍了行业的升——没有利润,就没钱投入研发,就无法提升品质,只能陷入“低价低质”的恶性循环。

  而做品牌,恰恰是打破这个循环的关键。当一个品牌有了“品牌力”,就能获得“品质溢价”,这些溢价带来的利润,能投入到研发中,研发出更好的产品,进一步提升品牌力,形成“品质→品牌→利润→研发→品质”的正向循环。

  用心做品牌,不仅能让企业摆脱价格战的泥潭,更能让中国制造业从“中国制造”向“中国创造”转变。

史上首次千万个品牌的线上大PK国货为何取得完胜?(图18)

  当CBI榜单把国货的实力摊在阳光下,我们终于可以摆脱“性价比标签”的束缚,自信地说:中国制造早已不是追在别人身后的“跟跑者”,而是能在全球市场定规则、立标准的 “参与者”。

  这份藏在榜单里的“中国制造”王牌,不是靠偶然的流量红利,而是中国完整工业体系、庞大单一市场、数字经济赋能等等优势共同铸造的硬实力。

史上首次千万个品牌的线上大PK国货为何取得完胜?(图19)

  未来的国货,不再是“靠情怀出圈”的特例,而是“靠实力取胜”的常态;CBI榜单也不只是一份排名,更是中国制造向“中国创造”转型的里程碑。我们站上的不只是消费市场的牌桌,更是全球产业链竞争的赛场,而我们的底气,从来不是“我能做”,而是“我能做好、做精、做引领”。